作者:西政財富
來源:西政財富(ID:xizhengcaifu)
一、中央財經委員會第十次會議強調:共同富裕是全體人民的富裕,形成中間大、兩頭小的橄欖型分配結構;遵循市場化法治化原則,統籌做好重大金融風險防范化解工作
2021年8月17日中央財經委員會第十次會議召開,會議強調,共同富裕是全體人民的富裕,是人民群眾物質生活和精神生活都富裕,不是少數人的富裕,也不是整齊劃一的平均主義,要分階段促進共同富裕……允許一部分人先富起來,先富帶后富、幫后富,重點鼓勵辛勤勞動、合法經營、敢于創業的致富帶頭人……要堅持以人民為中心的發展思想,在高質量發展中促進共同富裕,正確處理效率和公平的關系,構建初次分配、再分配、三次分配協調配套的基礎性制度安排,加大稅收、社保、轉移支付等調節力度并提高精準性,擴大中等收入群體比重,增加低收入群體收入,合理調節高收入,取締非法收入,形成中間大、兩頭小的橄欖型分配結構,促進社會公平正義,促進人的全面發展,使全體人民朝著共同富裕目標扎實邁進。
會議強調,確保經濟金融大局穩定,意義十分重大。要堅持底線思維,增強系統觀念,遵循市場化法治化原則,統籌做好重大金融風險防范化解工作。要夯實金融穩定的基礎,處理好穩增長和防風險的關系,鞏固經濟恢復向好勢頭,以經濟高質量發展化解系統性金融風險,防止在處置其他領域風險過程中引發次生金融風險……
二、7月全國商品房銷售面積、銷售額同比分別下降8.5%和7.1%;1-7月開發商購地面積同比下降9.3%,土地成交款下降4.8%;7月70個大中城市商品住宅銷售價格環比、同比漲幅總體回落
根據國家統計局2021年8月16日發布的統計數據顯示,1-7月份,全國房地產開發投資84895億元,同比增長12.7%;比2019年1—7月份增長16.5%,兩年平均增長8.0%。其中,住宅投資63980億元,增長14.9%。
1-7月份,房地產開發企業土地購置面積8764萬平方米,同比下降9.3%;土地成交價款5121億元,下降4.8%。
1-7月份,商品房銷售面積101648萬平方米,同比增長21.5%;比2019年1-7月份增長14.5%,兩年平均增長7.0%。其中,住宅銷售面積增長22.7%,辦公樓銷售面積增長6.3%,商業營業用房銷售面積增長3.8%。另外,根據中指研究院統計數據,商品房銷售面積7月同比下降8.5%,為今年以來單月首次下降。1-7月份,商品房銷售額106430億元,增長30.7%;比2019年1—7月份增長28.0%,兩年平均增長13.1%。其中,住宅銷售額增長33.1%,辦公樓銷售額增長9.1%,商業營業用房銷售額增長5.0%。另外,根據中指研究院統計數據,商品房銷售額7月同比下降7.1%,亦為今年以來單月首次下降。
2020年8月16日國家統計局城市司首席統計師繩國慶在解讀2021年7月份商品住宅銷售價格變動情況統計數據中表示,2021年7月份,70個大中城市商品住宅銷售價格環比、同比漲幅總體回落。各線城市新建商品住宅和二手住宅銷售價格環比漲幅回落或轉降,同比漲幅回落或與上月相同。7月份,一線城市新建商品住宅銷售價格環比上漲0.4%,漲幅比上月回落0.3個百分點……一線城市二手住宅銷售價格環比上漲0.4%,漲幅比上月回落0.3個百分點……二線城市新建商品住宅和二手住宅銷售價格環比分別上漲0.4%和0.2%,漲幅比上月分別回落0.1和0.2個百分點。三線城市新建商品住宅銷售價格環比上漲0.2%,漲幅比上月回落0.1個百分點;二手住宅銷售價格環比由上月上漲轉為下降0.1%。7月份,一線城市新建商品住宅和二手住宅銷售價格同比分別上漲6.0%和10.0%,漲幅比上月分別回落0.1和0.5個百分點。二線城市新建商品住宅銷售價格同比上漲4.7%,漲幅比上月回落0.1個百分點;二手住宅銷售價格同比上漲3.5%,漲幅與上月相同。三線城市新建商品住宅和二手住宅銷售價格同比分別上漲3.3%和2.3%,漲幅比上月分別回落0.4和0.3個百分點。
2021年8月16日,國家統計局新聞發言人就2021年7月份國民經濟運行情況答記者問中表示,今年以來,隨著經濟恢復,以及融資條件的改善,部分地區的房價上漲比較明顯。對此,相關部門加強了市場調節,落實城市的主體責任,抑制不合理需求,促進房地產市場總體趨穩。7月份,70個大中城市商品住宅銷售價格漲幅延續回落態勢。從房地產銷售和投資來看,房地產市場總體保持穩定。1-7月份,商品房銷售面積兩年平均增長7%,比上半年回落1.1個百分點;房地產開發投資兩年平均增長8%,回落0.2個百分點。下階段,各地區各部門堅持房住不炒,持續穩地價、穩房價、穩預期,繼續完善“多主體供應、多渠道保障、租購并舉”的住房制度,房地產市場有望保持平穩發展。
三、截至2021年2季度末,信托資產規模20.64萬億元,同比下降3.02%;投資類信托規模同比大幅增長45.33%,融資類信托同比大幅下降35.92%,投向房地產業的資金信托同比下降16.94%
根據中國信托業協會2021年8月18日公布的《2021年2季度末信托公司主要業務數據》顯示,截至2021年2季度末,信托資產規模為20.64萬億元,與2020年2季度末相比,同比下降0.64萬億元,降幅為3.02%;與2021年1季度末相比,環比增加0.26萬億元,增幅為1.28%。
投資類信托是信托公司向主動管理轉型的重要領域。截至2021年2季度末,投資類信托規模增至7.64萬億元,同比大幅增長45.33%,環比增長8.96%;投資類信托占比升至37.00%,同比上升12.31個百分點,環比上升2.61個百分點。截至2021年2季度末,融資類信托規模降至4.13萬億元,同比大幅下降35.92%,環比下降7.24%;融資類信托占比降至20.02%,同比降低10.27個百分點,環比降低1.84個百分點。
截至2021年2季度末,資金信托規模為15.97萬億元,同比下降9.56%。截至2021年2季度末,從資金信托在五大領域占比來看,排序分別是工商企業(30.00%)、證券市場(17.52%)、基礎產業(13.42%)、房地產業(13.01%)、金融機構(11.97%)。在“房住不炒”的政策定位下,監管對房地產行業的管控持續加碼,融資條件也不斷收緊,投向房地產的資金信托持續下滑。截至2021年2季度末,投向房地產業的資金信托余額為2.08萬億元,同比下降16.94%,環比下降4.39%;房地產業信托占比降至13.01%,同比降低1.16個百分點,環比降低0.60個百分點。
四、部分銀行房地產業貸款不良率上升;據不完全統計,年內已經有超過38只涉房債券超過587.2億元違約
根據近日招商銀行、寧波銀行發布2021年半年報顯示,兩家銀行房地產業貸款不良率均較去年年末出現增長。根據招商銀行中報顯示,截至2021年6月末,該行公司貸款中,房地產業貸款規模為4044.64億元,不良貸款金額為43.28億元,不良貸款率為1.07%。而去年年末,該行房地產業貸款不良貸款率為0.30%。根據寧波銀行中報顯示,截至2021年6月末,該行房地產業貸款金額為362.54億元,不良貸款金額為5.37億元,不良貸款率為1.48%。而該行2020年末的房地產業貸款金額365.22億元,不良貸款金額為5.02億元,不良貸款率為1.37%。
根據wind數據顯示,2021年至今,已經有超過38只涉房債券違約,債券違約數量已經超過2020年全年,涉及債券發行規模達到587.2億元。與此同時,今年以來,越來越多房企被下調評級。根據公開報道統計,今年前7月,被“穆迪、標普、惠譽” 三大國際評級機構調至負面展望的房企超過10家,遠高于去年水平;被下調評級、撤銷評級的房企數量也明顯增加。根據中金公司的研究分析“房地產行業債券發行人違約,由前期單一區域、單一物業、小規模房企正在向大型、普通住宅類開發企業蔓延,調控政策全方位收緊、市場風險偏好進一步下降、企業項目回籠資金壓力上升等形成負反饋,加劇行業風險暴露……行業內部分化也將家具,資質較弱房企仍需較高的溢價以彌補其更高的違約風險……”
五、《上海市住房發展“十四五”規劃》明確“十四五期間”新增供應商品住房4000萬平方米、約40萬套,實施約5000萬平方米舊住房更新改造;《上海市城市更新條例(草案)》公開征求意見
近日,上海市人民政府辦公廳關于印發《上海市住房發展“十四五”規劃》的通知(滬府辦發〔2021〕19號)。規劃提出……著力保持房地產市場平穩健康發展。實施房地產市場平穩健康發展長效機制,穩地價、穩房價、穩預期。“十四五”時期,新增供應各類住宅用地面積4000公頃,新增供應商品住房4000萬平方米、約40萬套……加快推進舊區改造,到2022年底前,全面完成中心城區成片二級舊里以下房屋改造;本規劃期內,力爭提前完成中心城區零星二級舊里以下房屋改造。“十四五”時期,實施約5000萬平方米舊住房更新改造,全面啟動符合實施條件的舊住房成套改造……著力保持房地產市場平穩健康發展。實施房地產市場平穩健康發展長效機制,穩地價、穩房價、穩預期。……著力加強房地產市場監管。健全房地產市場預警體系。加快完善監測指標體系,加強房地產市場監測信息平臺建設,健全多部門聯合監測機制。進一步優化房地產金融審慎管理制度,防止資金違規流入房地產市場。實施分類管理,加強房地產金融市場監測分析,防范房地產金融風險……
近日,《上海市城市更新條例(草案)》公開征求意見,該草案明晰了工作機制,強化源頭引領,突出區域統籌,實現多樣化保障措施,在破解更新難點問題上:一是明確舊住房拆除重建、成套改造的,在達到規定簽約比例后,業主拒不配合的,規定了“調解+裁決”的方式,公房承租人拒不配合的,公房出租人可以依法向人民法院提起訴訟;二是鼓勵存量產業用地實施更新時分級實施相應的能源、規劃、土地、財政等政策,促進產業用地高效配置;三是對修繕活動提出要求。除此之外,確立全方位監督管理體系,發揮浦東引領作用。
六、《廣州市住房發展“十四五”規劃》:優化土地出讓方式,優化用地供應結構;合理安排供地節奏,加大用地供后監管
2021年8月17日廣州市住房和城鄉建設局發布《廣州市住房發展“十四五”規劃》,規劃表示,堅持房子是用來住的、不是用來炒的定位,保持房地產市場調控政策的連續性、穩定性,推進和完善房地產長效機制,著力穩地價、穩房價、穩預期。完善長租房政策,著力規范住房租賃市場,增加高品質、可負擔的租賃住房供應,幫助新市民、青年人緩解住房困難。
“十四五”期間,廣州市住房發展以“美麗宜居,活力安居”為愿景,力爭籌建和供應城鎮住房 131 萬套,努力滿足和解決 300 萬人的住房問題。到 2025 年,廣州市城市居民人均住房建筑面積力爭達到 36 平方米,基本完成 2000 年底前建成的需改造老舊小區改造任務。
優化土地出讓方式,優化用地供應結構。合理適度集中發布住宅用地出讓信息,分批次實行住宅用地集中出讓;靈活確定限地價、競配建、競自持等土地出讓競價方式,在部分區域采用“限房價,競地價”出讓,完善房價地價聯動出讓模式,嚴防高地價擾亂市場預期;在商品住宅用地出讓時,在以往“限地價”“競配建”“競自持”基礎上,統籌增加地塊內配建的租賃住房面積;加大商品住宅用地公開出讓配建政策性住房的力度,配建政策性住房數量原則上不少于戶籍中等偏下收入住房困難家庭年新增輪候戶數。單列租賃住房用地計劃,逐步增大政策性住房用地在住房用地中的比例,力爭不少于 20%,其中年度商品住宅用地公開出讓配建政策性住房的總建筑面積占年度商品住宅用地公開出讓項目規劃住宅總建筑面積的比例原則上不少于 10%,軌道交通站點周邊、重點功能片區、產業集聚區等交通便利、人口密集的適合配建區域應提高配建比例。
合理安排供地節奏,加大用地供后監管。對商品住房消化周期在36 個月以上的,應停止供地;36-18 個月的,要減少供地;12-6 個月的,要增加供地;6 個月以下的,不僅要顯著增加供地,還要加快供地節奏……
穩定住房金融政策,完善住房稅收政策。加強房企融資監管,督促房地產開發企業剔除預收款后的資產負債率、凈負債率、現金短債比等指標處于合理區間。落實好地方法人銀行業金融機構房地產貸款集中度管理制度,加強房地產貸款余額占比和個人住房貸款余額占比管理。加強住房信貸宏觀審慎管理,落實好差別化住房信貸政策。嚴格審核個人住房貸款首付款資金來源,嚴格執行借款人月供收入比不超過50%的政策要求。加大對經營用途貸款違規流入房地產問題的監督檢查力度。按照國家規定,制定有關住房稅收征管措施,更好發揮稅收政策市場調控作用。
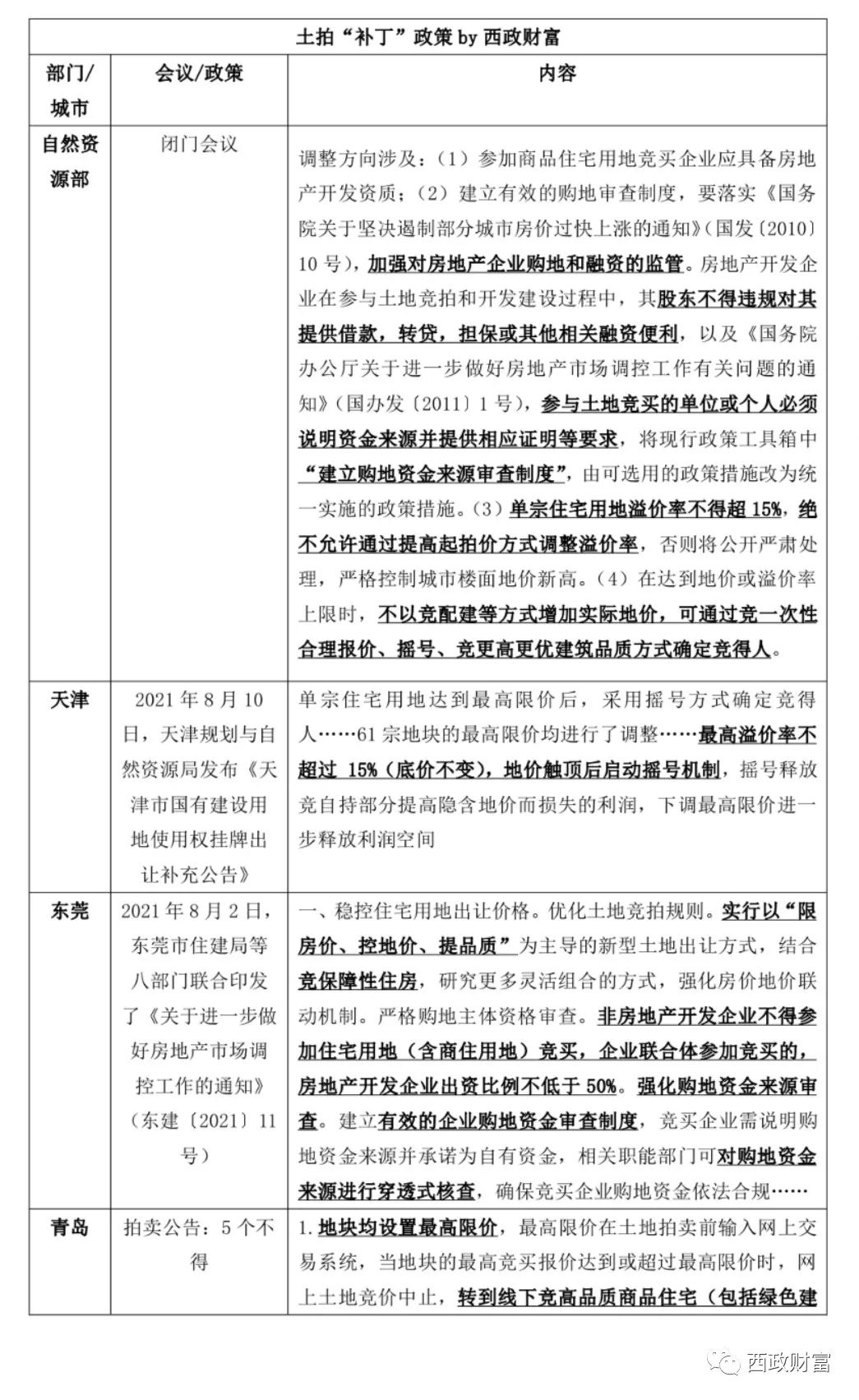
七、上海、蘇州、濟南等地第二批集中供地時間延期,天津、東莞、青島、大連、福州等地出臺“補丁”政策調整土拍規則
在深圳延期第二次集中供地時間后,近期,上海土地市場官方網站發布公告,上海市2021年第二批住宅用地原擬于8月第二周(8月9日-8月13日)發布集中出讓公告,現將延遲到9月集中發布公告。杭州規劃和自然資源局發布補充公告,2021年7月30日發布的《杭州市國有建設用地土地使用權掛牌出讓公告》出讓的31宗住宅用地停止掛牌,上述地塊將于8月31日前重新公告。蘇州和濟南也分別發布了第二次集中供地延期的消息。
在第一次集中供地落下帷幕后,2021年7月22日,中共中央政治局常委、國務院副總理韓正再出席加快發展保障性租賃住房和進一步做好房地產市場調控工作電視電話會議并講話中提到,要加快完善“穩地價”工作機制,優化土地競拍規則,建立有效的企業購地資金審查制度。然后,電視電話會上,廣州、福州、北京、長沙等四個城市人民政府作了發言。住建部房地產市場監管司司長張其光表示“還要著力建立房地聯動機制,推廣北京市的做法,限房價、控地價、提品質,建立購地企業資格審查制度,建立購地資金審查和清退機制。隨后自然資源部閉門會議以及近期幾個城市紛紛對土拍規則進行了補充規定。以下做簡要整理:



注:文章為作者獨立觀點,不代表資產界立場。
題圖來自 Pexels,基于 CC0 協議
本文由“西政財富”投稿資產界,并經資產界編輯發布。版權歸原作者所有,未經授權,請勿轉載,謝謝!
原標題: 地產金融周報:多城禁止房企土地款融資;第二批集中供地推遲、房企觀望情緒濃厚;銀行地產貸款不良率劇增;房地產信托規模大幅下降

 
                             
                                 
                                 西政財富
                                    西政財富                                                            





 
                        





 
                     
                